Mic EQ Pt.1
Mic EQ Pt.1
Mic Electronic Eq Pt.1- U87
Friday, February 7, 2014
Not all microphone capsules have flat response. Some, including the most common low-cost Chinese capsules, have a resonance near the top of the audio spectrum in the 8-12 KHz region. The original capsule designed this way was the Neumann K67. Neumann got more sensitivity and less noise by underdamping the diaphragm. The rising response was compensated by rolling off the top end electrically. High frequency negative feedback was applied to the capsule.
There has been a lot of speculation on what the exact effect of the feedback might be. Several people have analyzed the circuit, but have differed in the results they came up with. Since I have an AKG Perception 220 which is, electronically at least, a clone of the U87 with the feedback circuit, I measured its electrical frequency response, then disabled the negative feedback and measured again.
Not all microphone capsules are flat. Sometimes they need electronic equalization.
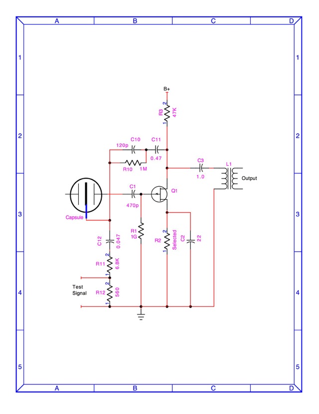
First let’s look at the circuit, leaving aside capsule bias supply and other non-audio bits. We have a simple common source FET amplifier driving a transformer. The feedback circuit consists of C11, C10, R10, C12, and R11. R12 is a test point for injecting the test oscillator signal. We see that the feedback and test signal are injected into the “ground” side of the capsule which then couples them to the gate of the FET.
C10 and R11 form a high pass filter for negative feedback. C11 is big enough it doesn’t affect audio frequencies. C12 is small enough that very low bass won’t pass thru.
R10 limits the depth of HF feedback. NFB in the highs means high frequency cut for the amplifier as a whole.
So we should expect a top end fall off due to the feedback from C10, C11, and R10 and maybe some bass fall off due to C12 and R11.
To disable feedback, we simply disconnect C11.
Lo and behold, that’s just what we find. Feeding in white noise, with NFB removed (yellow), the top end is flat. Green is NFB enabled. So the effect of the NFB network is surprisingly small, 3 or 4 dB at 20KHz and 3dB at 50 Hz. Blue and magenta are lo cut without and with NFB respectively.
Considering that some of the capsules used in low-cost mics have sharp peaks of 8-10dB around 10 KHz, this EQ circuit won’t tame them by more than 1 dB.